信仰篇
耶和华见证人与基督教的区别
陈振年牧师

耶 和 华 见 证 人 的 创 办 人 是 一 位 美 国 人 Charles Taze Russell (1852-1916) , 在 西 元 1870 年 代 他 先 办 了 杂 志 「 守 望 台 和 基 督 临 在 先 驱 (The Watch Tower and Herald of Christ's Presence) 」 , 後 又 成 立 了 守 望 台 书 社 。 此 教 派 初 名 「 国 际 研 经 会 (International Society for Bible Study) 」 或 称 「 守 望 台 圣 经 与 单 张 会 (The Watch Tower Bible and Tract Society) 」 , 於 1931 年 Charles Taze Russell 的 继 承 人 Joseph F. Rutherford (1869-1942) 开 始 采 用 「 耶 和 华 见 证 人 」 的 名 称 。

耶 和 华 见 证 人 虽 然 自 称 是 基 督 徒 , 但 是 耶 和 华 见 证 人 所 信 所 传 的 , 其 实 不 是 基 督 教 的 真 理 , 而 是 混 合 了 复 临 安 息 日 会 的 主 张 , 和 基 要 主 义 的 按 字 面 解 经 ( literalism ) 的 主 张 , 以 及 一 千 五 百 年 前 亚 流 主 义 的 异 端 , 而 成 了 一 派 似 基 督 教 , 其 实 是 非 基 督 教 , 而 且 是 反 基 督 教 的 现 代 异 端 。

耶 和 华 见 证 人 不 使 用 正 统 教 会 的 一 般 圣 经 译 本 , 将 传 统 圣 经 改 编 译 成 新 世 界 译 本 , 此 外 耶 和 华 见 证 人 美 国 总 部 又 编 一 套 解 经 材 料 , 全 球 耶 和 华 见 证 人 都 统 一 使 用 这 解 经 资 料 。 耶 和 华 见 证 人 使 用 了 基 督 教 的 经 典 圣 经 , 但 是 他 们 自 己 发 展 出 另 一 套 教 导 和 教 义 。 这 些 教 义 和 正 统 基 督 教 会 的 教 义 完 全 冲 突 , 对 圣 经 断 章 取 义 , 甚 至 曲 解 圣 经 , 先 有 一 套 自 己 的 观 点 或 结 论 , 然 後 去 找 合 适 的 经 文 来 支 持 其 论 点 。 耶 和 华 见 证 人 办 「 警 醒 (Awake) 」 和 「 守 望 台 」 (The Watch Tower) 」 杂 志 来 吸 引 人 的 注 意 , 并 宣 导 他 们 的 教 义 。

耶 和 华 见 证 人 和 其 它 一 些 宗 教 的 信 徒 一 样 乐 意 帮 助 人 , 说 话 温 柔 。 耶 和 华 见 证 人 会 快 速 成 长 , 主 要 是 归 功 於 会 友 的 努 力 传 教 , 耶 和 华 见 证 人 的 救 恩 观 乃 是 以 行 为 ( 尤 其 是 传 教 ) 赚 取 救 恩 。 我 们 基 督 徒 应 当 要 努 力 去 传 福 音 , 然 而 我 们 传 福 音 是 因 为 神 的 爱 的 激 励 。 当 我 们 接 受 耶 稣 基 督 为 我 们 的 主 的 时 候 , 我 们 就 已 经 得 到 神 的 救 恩 了 。 耶 和 华 是 三 位 一 体 独 一 真 神 的 名 称 , 圣 父 是 耶 和 华 , 耶 稣 基 督 是 耶 和 华 , 圣 灵 是 耶 和 华 。 耶 和 华 见 证 人 否 认 耶 和 华 是 三 位 一 体 的 神 , 的 确 让 许 多 人 对 真 理 产 生 迷 惑 , 然 而 我 们 不 需 要 敌 视 耶 和 华 见 证 人 , 而 是 带 著 神 的 爱 为 耶 和 华 见 证 人 祷 告 , 盼 望 有 一 天 他 们 能 够 认 识 三 位 一 体 , 一 体 三 位 的 独 一 真 神 耶 和 华 , 因 而 能 够 得 到 救 恩 。 虽 然 耶 和 华 见 证 人 没 有 办 法 得 到 神 的 救 恩 , 但 我 们 不 能 称 耶 和 华 见 证 人 为 邪 教 。 有 些 正 统 教 会 的 基 督 徒 称 耶 和 华 见 证 人 为 邪 教 , 这 是 与 事 实 不 符 合 , 通 常 是 那 些 涉 及 用 人 献 祭 或 涉 及 性 或 淫 乱 的 活 动 的 宗 教 , 才 被 称 为 邪 教 。

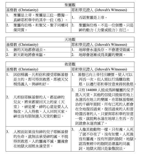
我 们 要 接 受 耶 稣 基 督 是 全 人 也 是 全 神 , 我 们 才 能 够 得 著 救 恩 。 因 为 耶 稣 基 督 是 全 人 , 所 以 可 以 合 法 担 当 我 们 的 罪 , 因 为 耶 稣 基 督 也 是 全 神 , 是 完 全 圣 洁 的 , 没 有 罪 的 , 因 而 耶 稣 基 督 死 在 十 字 架 上 , 这 样 为 我 们 赎 罪 , 才 能 够 是 完 全 有 功 效 的 。 耶 和 华 见 证 人 否 认 基 督 完 全 的 神 性 , 如 何 能 够 得 到 救 恩 ? 以 下 的 教 义 比 较 表 , 有 关 耶 和 华 见 证 人 的 资 料 来 源 , 主 要 是 来 自 耶 和 华 见 证 人 美 国 总 部 的 网 站 。

基 督 教 和 耶 和 华 见 证 人 的 教 义 比 较 表

( 编 者 按 : 作 者 在 沙 省 锡 安 福 音 信 义 会 牧 会 )